Запчасти для грузовых автомобилей
8-800-555-32-41
Перезвоните мне
Отправить готовую заявку
0
Корзина
Поиск
КАТАЛОГ ПРОДУКЦИИ
Запчасти УРАЛ
Запчасти КамАЗ
Запчасти АМТ
Запчасти ЧТЗ
Запчасти погрузчиков Dalian
Запчасти ЯМЗ
Двигатели ЯМЗ в сборе
Запчасти Shaanxi Fast Gear
Лебедки
Спецпредложения
О компании
Доставка и оплата
Гарантии и сервис
Контакты
Графические каталоги запчастей
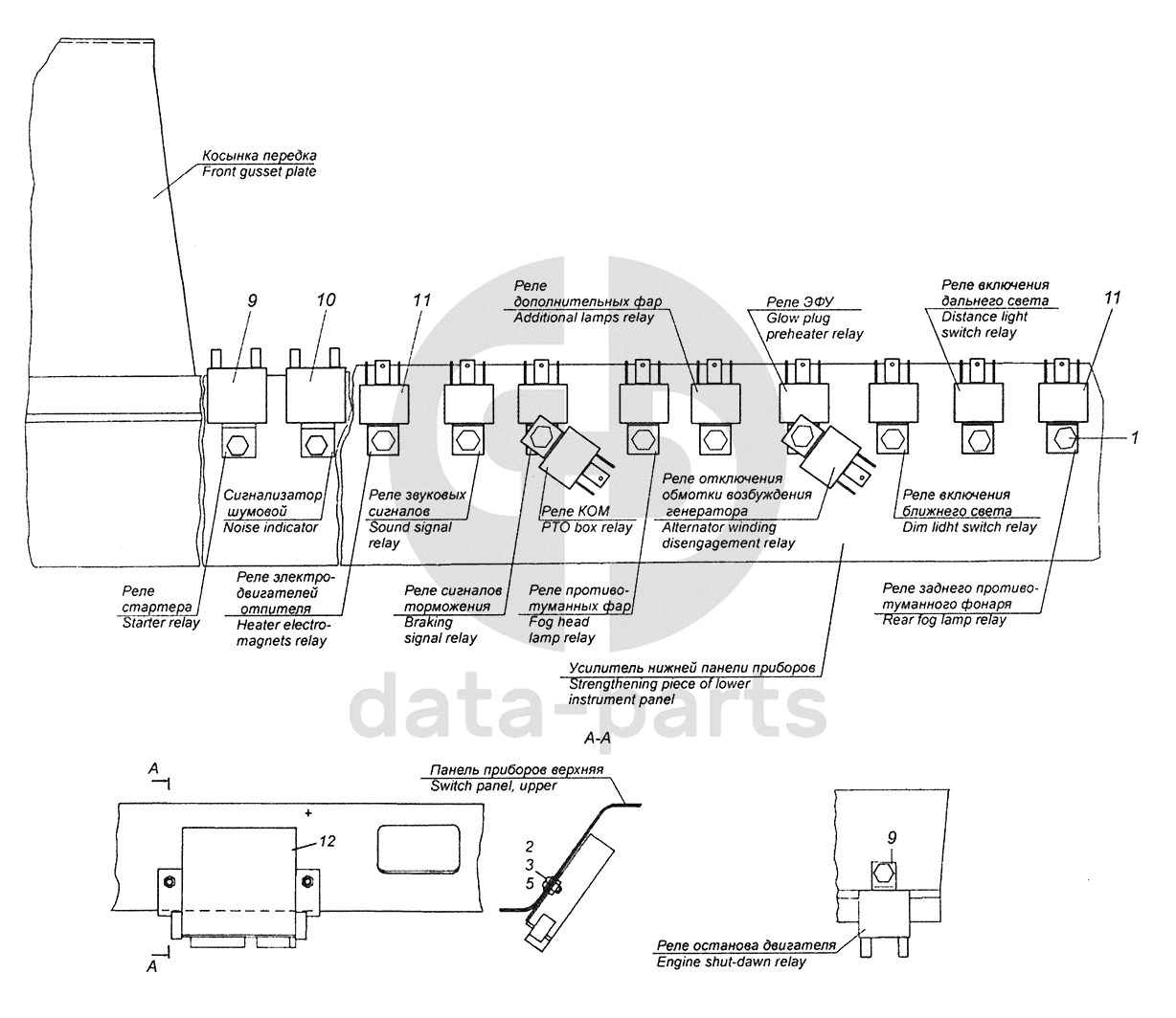
6520-3747001 Установка реле КамАЗ-43255 (Евро-2)
Главная
/
Графические каталоги
/
КамАЗ
/
КамАЗ-43255 (Евро-2)
/
6520-3747001 Установка реле
1
2
3
5
9
9
10
11
11
12
%
1
1/38358/71
Болт М6-6gх10
Кол-во
12
?
Оставить заявку
2
1/03894/01
Винт М5-6gх12
Кол-во
2
?
Оставить заявку
3
1/58964/11
Гайка М5-6Н
Кол-во
2
?
Оставить заявку
5
1/05193/01
Шайба плоская 5,45х10х1
Кол-во
2
?
Оставить заявку
9
4573748505
Реле 738.3747-20
Кол-во
2
?
Оставить заявку
10
4573748399
Реле сигнализатор 733.3747-10
Кол-во
1
?
Оставить заявку
11
4573748383
Реле 901.3747 ТУ37.003.1418-94
Кол-во
11
?
Оставить заявку
12
4573748741
Реле стеклоочистителя 3502.3777
Кол-во
1
?
Оставить заявку
Получить консультацию
У нас большой опыт по подбору запчастей, и мы с радостью поможем вам найти нужную деталь, даже если вы не знаете ее артикул
Дмитрий Иванов
Директор отдела продаж
Мобильный номер:
8 (912) 474-74-74
E-mail:
td.uralval@mail.ru
Вы должны включить JavaScript чтобы использовать эту форму.
Ваше имя
Ваш телефон
Комментарий
Я соглашаюсь с
Политикой конфиденциальности
и даю согласие на обработку персональных данных.
Feed me
Отправить